5 845 läst ·
47 svar
6k läst
47 svar
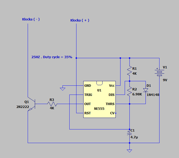
Driva ringklocka avsedd för AC på batteri
Snyggt! Jag själv gick den krångliga vägen och drog fram rör och satte traffon inne i ett vindsförråd. Blev rätt mkt mer jobb än vad ”beställaren” trodde när hon glatt kom hem med ringklockan från affären. Men snygg är den (hon också…) 😂❤️ eldosan fanns redan där annars hade jag satt på baksidan
Inloggade ser högupplösta bilder
Logga in
Skapa konto
Gratis och tar endast 30 sekunder
Klicka här för att svara
