55 442 läst ·
165 svar
55k läst
165 svar
makita laddare dc18ra 110v till 230v
Nu är det ju lika bra att invänta resultatet av din ombyggnation, så får man verifierat att 220uF för den stora kondensatorn räcker ;-) Håll oss informerade, åtminstone jag är nyfiken på utfallet.trollkarlen skrev:
Min såg exakt ut internt som på den beskrivningen jag postade ovan.
http://folk.uio.no/rickyh/DC18RA/
Men den hade samma serie nummer som den andra beskrivningen.
Nu har jag i alla fall moddat den efter beskrivningen ovan med en 220uF 400V konding och en 250V varistor.
Den funkar hur bra som helst nu så det är bara att köra på.
PS, ska bara byta sladd me till en för svenska väggutag. Kostade 25 kr på kjell och Company
/T
http://folk.uio.no/rickyh/DC18RA/
Men den hade samma serie nummer som den andra beskrivningen.
Nu har jag i alla fall moddat den efter beskrivningen ovan med en 220uF 400V konding och en 250V varistor.
Den funkar hur bra som helst nu så det är bara att köra på.
PS, ska bara byta sladd me till en för svenska väggutag. Kostade 25 kr på kjell och Company
/T
Krävs en norrlänning i skåne för att avsluta en tråd som denna ;-)
/T
/T
Gilbert:
Om det inte löser sig me komponenterna kan jag alltid köpa skiten och posta upp det.
/T
Om det inte löser sig me komponenterna kan jag alltid köpa skiten och posta upp det.
/T
Det var mycket vänligt av dig att erbjuda det, elfa vill ha snuskiga 75kr+moms för att skicka med brev, så det kan rent ut gå så att jag nappar på erbjudandet ;-) Hittade även en alternativ kondensator som var några kronor billigare så man kommer under magiska 100kr för alla komponenter. Den har art.nr 67-547-41 och är smalare och högre, men nog tror jag 58mm ryms i laddarlådan? Återkommer via PM om jag nappar på erbjudandet om att köpa ut åt mig.trollkarlen skrev:
Jag har nu byggt om två laddare från 110V till 220V, en av den "norska" typen: http://folk.uio.no/rickyh/DC18RA/ (äldre typ)och en av denna typen: http://www.schneordesign.com/Avi/Makita/makita_mod1.htm. (nyare typ) Följande noteringar har gjorts: Den stora kondensatorn var på 820uF i äldre typen och 1000uF i den nyare, men ersattes av 220uF i båda fallen. Jag har även fått möjlighet att kika i en 220v-version av nyare typ, och där är kondensatorn på 150uF. En enkel modifiering i båda fallen som i stort sett alla med en lödstation och en tennsug borde våga sig på för att slippa diverse trix med spänningsanpassning.
Den har trollkarlen på ett nästintill magiskt sätt redan publicerat i inlägg #45 i denna tråden. Kondensatorerna jag använde var inte identiska med de i listan, men höll samma värden.frohike skrev:
EDIT: om man vill spara nån krona kan man nog välja den något klenare 150uF som har art.nr 67-547-33 då det är värdet i de "äkta" 220v-laddarna av nyare typen,
Redigerat:
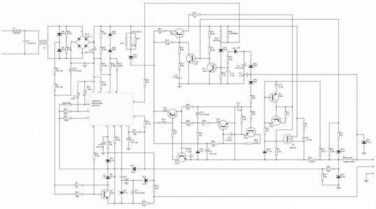
Jag har kikat lite på en 110V DE9118-laddare och efter mycket googlande hittat ett kretsschema på 220V-versionen av samma laddare, och det ser relativt lovande ut, det sitter i allafall ingen stor och tung transformator i den.mycke_nu skrev:
Kretsschemat finns här i dålig upplösning:
Och kretskortet ser ut som på bilderna jag tog. Vad jag kan förstå så torde laddarna vara lika från likriktarbryggan, och mellan kondensatorn(tror jag det är) som sitter paralellt med inkommande spänning och drosselspolen sitter det ett par bygeltrådar i 110V-versionen medan det i 240V-versionen verkar ska sitta ett par dioder(nån slags halvvågslikriktning?). Vi skulle nog behöva bättre kretsscheman för båda versionerna, men det kan ju vara så enkelt att det räcker att stoppa dit ett par dioder istället för bygeltrådarna?
Det där ser ju mycket lovande ut!
Jag gav ju upp min modifikation efter svaren ovan. Som jag skrev tidigare så har jag fått spänningen efter nätdelen OK, och får en likadan spänning ut på batteristiften som i en 230V original. Dock fungerar det inte som det skall när man sätter i batteriet. Min teori var därför att matningen till styrkretsen är skum på något sätt.
Det kretsschema du visar ser därför lovande ut. Har inte tittat så noga på det, men kan tänka mig att teorin med dioderna kan funka. Hoppas att någon mer elektronikkunnig kan ge ett utlåtande, så skall jag gärna göra ett försök, har flera 110V laddare och dioder hemma...
//Simon
Edit:
Ps Du råkar inte ha en länk eller ett mer högupplöst kretsschema? Svårt att läsa texten...
Jag gav ju upp min modifikation efter svaren ovan. Som jag skrev tidigare så har jag fått spänningen efter nätdelen OK, och får en likadan spänning ut på batteristiften som i en 230V original. Dock fungerar det inte som det skall när man sätter i batteriet. Min teori var därför att matningen till styrkretsen är skum på något sätt.
Det kretsschema du visar ser därför lovande ut. Har inte tittat så noga på det, men kan tänka mig att teorin med dioderna kan funka. Hoppas att någon mer elektronikkunnig kan ge ett utlåtande, så skall jag gärna göra ett försök, har flera 110V laddare och dioder hemma...
//Simon
Edit:
Ps Du råkar inte ha en länk eller ett mer högupplöst kretsschema? Svårt att läsa texten...
Redigerat:
För att återknyta till trådens ämne, men ändå kanske fly lite: Ni har väl upptäckt de olika tonerna på era DC18RA? En snabb manöver med att plocka lös och snabbt som attan stoppa tillbaka batteriet växlar med vilken ton laddaren signalerar vid påbörjad laddning resp färdigladdat. Låter kanske fånigt men prova, för mig fick en del av signalerna laddaren att framstå som betydligt smartare än innan ;-)

