1 888 läst ·
31 svar
2k läst
31 svar
Ansluta undercentral till undercentral....
Tack. Har för mig att elektrikern sa något om att inte använda fasskena här. Sitter i en ladugård.P PappasHammare skrev:
Vet inte hur dom blå till höger går. Kikar på det i helgen.
Är det någon vits att montera 3 poliga säkringar i denna undercentral, mellan EKS525 och kablarna till dom två fördelade undercentralerna?
Ja då behöver du inte tänka på det som nämndes om temp och fuktväxlingar. Men ändå vettigt att det valts en bra låda oberoende att det inte var ett utsatt läge.J Jessnet skrev:
Följ det som skrevs i din huvudfråga dvs sätt en fördelningsplint nertill och gå ut från den. Och sätt inga säkringar mot de olika centralerna låt allt vara parallellt.
Tack! 👍GK100 skrev:
Ja då behöver du inte tänka på det som nämndes om temp och fuktväxlingar. Men ändå vettigt att det valts en bra låda oberoende att det inte var ett utsatt läge.
Följ det som skrevs i din huvudfråga dvs sätt en fördelningsplint nertill och gå ut från den. Och sätt inga säkringar mot de olika centralerna låt allt vara parall
GK100 skrev:
Ja då behöver du inte tänka på det som nämndes om temp och fuktväxlingar. Men ändå vettigt att det valts en bra låda oberoende att det inte var ett utsatt läge.
Följ det som skrevs i din huvudfråga dvs sätt en fördelningsplint nertill och gå ut från den. Och sätt inga säkringar mot de olika centralerna låt allt vara parallellt.
Problemet med fasskena i utsatta miljöer har inte så mycket att göra med temperaturrörelser utan risken för kondens. Med en fasskena så har man en risk att få kortslutning fas-fas om det kommer kondensvatten i skenan. Denna risk finns inte med RK. Det finns en annan skola också där man sätter fasskena men sätter den på ovansidan av minibrytarna, för att komma runt problemet. Detta går givetvis inte med Hager QC eller andra liknande system.H hempularen skrev:
Att sätta skenor upptill är ofta inte en bra ide särskilt inte om nutida huvudregel om anvisningar ska följas och man inte själv kan avgöra om det blir vettigt. De flesta har ju ett systemtänk utgående från standard matning under och anpassat för samlingsskenorna där.tommib skrev:
Problemet med fasskena i utsatta miljöer har inte så mycket att göra med temperaturrörelser utan risken för kondens. Med en fasskena så har man en risk att få kortslutning fas-fas om det kommer kondensvatten i skenan. Denna risk finns inte med RK. Det finns en annan skola också där man sätter fasskena men sätter den på ovansidan av minibrytarna, för att komma runt problemet. Detta går givetvis inte med Hager QC eller andra liknande system.
Enkla lösningen i mindte fall på fältet är då bygling med RK men i mer organiserade, kvalificerade jobb väljer man säkrade ingjutna fabrikstillverkade skenor och andra anslutningskomponenter men inget direkt för BH eller installatörer i den sektorn.
Jag brukar gå ett steg längre och flytta ut fördelningsplinten till en separat kappsling. Tycker det blir renare och tydligare. Då kan man med fördel använda färdiga fördelningslåda också. Nu fanns det visserligen gott om plats längst ned i den här centralen, men man vet aldrig när behöver lägga till fler apparater.GK100 skrev:
Följdfråga som uppstod nu:
Pratade med en granne och som visar sig ha 20m N1XV 5G6 liggandes som jag kan få.
Då det idag sitter 5G10 i undercentralen jag tänk mata vidare från så får jag, vad jag förstår, inte fördela med denna 6mm2.
Finns det någon lösning för att kunna använda denna 6mm2 till den nya undercentralen?
Pratade med en granne och som visar sig ha 20m N1XV 5G6 liggandes som jag kan få.
Då det idag sitter 5G10 i undercentralen jag tänk mata vidare från så får jag, vad jag förstår, inte fördela med denna 6mm2.
Finns det någon lösning för att kunna använda denna 6mm2 till den nya undercentralen?
Jepp med att säkra av den med 25 eller det du behöver i amp som max i centralen. Du kan säkra den med vad du vill, allt mellan 6 och 25 amp. Men inte koppla direkt på inkommande före brytaren. Utan ska ha säkring för sig, genom att direktkoppla före brytaren till säkringar Lämpligt då att lägga den före ev jordfelsbrytare och ha en egen sådan i den nya centralen. Märkes upp på säkringarna, Före JFB. Om den koppls på direkt på inkommande och säkras, så kan du bryta varje central indiviuellt och ha tillgång till ström oavsett vilken du bryter och inte helt fel.J Jessnet skrev:Följdfråga som uppstod nu:
Pratade med en granne och som visar sig ha 20m N1XV 5G6 liggandes som jag kan få.
Då det idag sitter 5G10 i undercentralen jag tänk mata vidare från så får jag, vad jag förstår, inte fördela med denna 6mm2.
Finns det någon lösning för att kunna använda denna 6mm2 till den nya undercentralen?
Hobbyelektriker
· Värmland, Molkom
· 26 140 inlägg
Det är ok att gå vidare med 6 mm² om föregående säkring fortfarande ger skydd.
Tumregelmässigt går det bra i bostäder med en mätarsäkring på max 25 A.
Men om du har ovanligt många ledningar eller bor långt ut på landet med svagt nät så behöver man räkna på det.
Tumregelmässigt går det bra i bostäder med en mätarsäkring på max 25 A.
Men om du har ovanligt många ledningar eller bor långt ut på landet med svagt nät så behöver man räkna på det.
@jonaserik @Bo.Siltberg
Tack, Var inte riktigt med där i det praktiska,
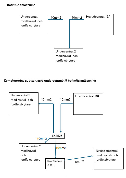
Är det lämpligt att använda EKS525 fördelare för att till den nu aktuella nya undercentralen ansluta en 3-polig, 25A dvärgbrytare typ: https://www.elbutik.se/product.html/dvargbrytare-hager-serie-mcn-6ka
med 10mm2 från fördelaren till brytaren och sedan 6mm2 från brytaren?
Tack, Var inte riktigt med där i det praktiska,
Är det lämpligt att använda EKS525 fördelare för att till den nu aktuella nya undercentralen ansluta en 3-polig, 25A dvärgbrytare typ: https://www.elbutik.se/product.html/dvargbrytare-hager-serie-mcn-6ka
med 10mm2 från fördelaren till brytaren och sedan 6mm2 från brytaren?
Hobbyelektriker
· Värmland, Molkom
· 26 140 inlägg
Jag är inte heller med på vad du menar i ditt sista inlägg här.
Du pratade om en N1XV 6 mm² till nästa huvudcentral (inte undercentral eftersom den ligger parallellt med den central som du matar från och bryts in i matande central, du använder centralkapslingen endast för fördelning).
Det är tumregelmässigt ok att fördela denna N1XV från din EKS525, utan extra avsäkring, trots att inkommande ledning är 10 mm².
JFBn i mottagande central har ingen bäring på detta. Dess märkström ska väljas efter föregående säkring, så 25 A går bra i en bostad.
Du pratade om en N1XV 6 mm² till nästa huvudcentral (inte undercentral eftersom den ligger parallellt med den central som du matar från och bryts in i matande central, du använder centralkapslingen endast för fördelning).
Det är tumregelmässigt ok att fördela denna N1XV från din EKS525, utan extra avsäkring, trots att inkommande ledning är 10 mm².
JFBn i mottagande central har ingen bäring på detta. Dess märkström ska väljas efter föregående säkring, så 25 A går bra i en bostad.
Du kan ha 6 mm2 till brytaren också finns ingen anledning till något annat. Men först får du reda ut om du behöver någon avsäkring där. Vad har du tex för mätarsäkring och eventuella andra steg på vägen.J Jessnet skrev:
@Bo.Siltberg @GK100
Jag förstår att mitt försök att förklara nog var lite rörigt....
Försökt mig på en skiss nu istället.....
Jag förstår att mitt försök att förklara nog var lite rörigt....
Försökt mig på en skiss nu istället.....
Hobbyelektriker
· Värmland, Molkom
· 26 140 inlägg
Ok. Du kan som sagt tumregelmässigt hoppa över den extra dvärgen till nya huvudcentralen då den bör vara skyddad av mätarsäkringen. Och du kan även använda 6 mm² till huvudcentral 2 om det underlättar.
Se även GK100s inlägg.Bo.Siltberg skrev:

