2 163 läst ·
26 svar
2k läst
26 svar
Vilket alternativ av kabeldragning är mest fackmannamässigt?
Tack för all hjälp!
Sen till tråden...
Men jag har lite att säga om det, jag fick ett tips i min ungdom av elektriker som specialiserat sig på villor, och även om att vissa elektriker inte kommer att hålla med är min rekommendation följande.
Om möjligt så drar man först till uttagen i ett rum, efter det så drar man till brytaren och sedan till lampan. Detta fungerar dock bäst i rum med bara en dörr.
Men det gör att man kan skippa kopplingsdosorna helt, för att man går från uttag till uttag för att sedan avsluta i belysningen.
Detta ska givetvis tillämpas med rim och reson, men ett av dom tråkigaste jobben man kan pyssla med som elekriker är att leta övertapetserade dosor, eller i värsta fall har dom blivit ingbyggda. Att ställa sig på stege och använda takdosan som den centrala fördelningadosan är jag inte heller vidare glad i.
Belysningen brukar inte ha någon vidare brutal förbrukning så det gör inget om det blir den längsta kabeln.
Sedan menar jag inte att man ska börja sy med tändtråd baklänges genom uttagen, men koppla uttagen i serie och avsluta, eller avvik i ett passande uttag till belysningen, och undvik rena kopplingsdosor.
Då har du skapat en felsökardröm för en elektriker.
Men jag har lite att säga om det, jag fick ett tips i min ungdom av elektriker som specialiserat sig på villor, och även om att vissa elektriker inte kommer att hålla med är min rekommendation följande.
Om möjligt så drar man först till uttagen i ett rum, efter det så drar man till brytaren och sedan till lampan. Detta fungerar dock bäst i rum med bara en dörr.
Men det gör att man kan skippa kopplingsdosorna helt, för att man går från uttag till uttag för att sedan avsluta i belysningen.
Detta ska givetvis tillämpas med rim och reson, men ett av dom tråkigaste jobben man kan pyssla med som elekriker är att leta övertapetserade dosor, eller i värsta fall har dom blivit ingbyggda. Att ställa sig på stege och använda takdosan som den centrala fördelningadosan är jag inte heller vidare glad i.
Belysningen brukar inte ha någon vidare brutal förbrukning så det gör inget om det blir den längsta kabeln.
Sedan menar jag inte att man ska börja sy med tändtråd baklänges genom uttagen, men koppla uttagen i serie och avsluta, eller avvik i ett passande uttag till belysningen, och undvik rena kopplingsdosor.
Då har du skapat en felsökardröm för en elektriker.
Hobbyelektriker
· Värmland, Molkom
· 26 137 inlägg
Jag har en annan åsikt.K KenNo skrev:
Först drar man gruppledningen till en kopplingsdosa, takdosa eller dosa på väggen. Detta är naturligt eftersom matande ledning normal kommer in i rummet i takhöjd. Det är endast om ledningen kommer från undervåningen som man kan dra den via ett uttag och ev strömbrytare upp till kopplingsdosa.
Varför skulle man vilja det?K KenNo skrev:
Jag personligen föredrar att stå rak i ryggen alla dar i veckan, även om det innebär arbete med armarna över huvudet.K KenNo skrev:
Jag inser faktiskt inte fördelarna, 5-10 skarvpunkter istället för en.K KenNo skrev:
Därför att du slipper att åkomsten till kopplingsdosorna försvinner eller begränsas.Bo.Siltberg skrev:
Det är inte roligt att behöva börja demontera för att kunna komma åt en dosa som hamnat bakom något. Har man erfarenhet med privatkunder så vet man att dessa inte vanligtvis är införstådda i el. Så att behöva demontera skåpen i köket för att komma åt en dosa som sitter bakom något är varesig något dom förstår eller uppskattar.
Vi har alla våra preferenser här, jag har inte hävdat att det jag fått lära mig är det absolut bästa sättet. Alla filosofier har sin charm, men eftersom jag jobbat mycket med felsökning och reparation i min ungdom och även suttit på en industriell underhållsavdelning så ser jag servicevänlighet med lite andra ögon.Bo.Siltberg skrev:
Låt oss tänka logiskt kring det här, du går in med matande i din kopplingsdosa och detta bli en spridningsplint till allting i rummet.
När något slutar fungera och man öppnar denna dosa så vet man inte ens vilken av ledarna som går till vad.
Man kan börja med att koppla loss allt och sedan leta upp inkommande, har man sendan tre eller fyra eller fler ledare som går någon annanstans så får man börja med uteslutningsmetoden, och börja summra dom olika kablarna och detta tar sin tid.
Kopplar man däremot sin anläggning i en snygg slinga, så vet man att felet är mellan två komponenter. Och det går snabbare för att det är bara en slinga som man behöver följa upp.
Sedan är sannolikheten att någon tapetserar in en brytare eller uttag nästintill obefintlig.
Men kopplingsdosor har givetvis sin plats, på en stege i undertak i någon korridor där en grupp behöver smita in till något damsugaruttag så är det givetvis den bästa lösningen. Men i privata bostäder gillar jag dom inte, men i sista änden är det kunden som får betala.
Jag säger inte att detta är hur man alltid ska göra när man installerar, men för infällda installationer så har jag blivit vän med tankesättet.
Det är ett ny bygge och det kommer inte bli varken skåp eller tapet över kopplingdosor eftersom det efter inrådan inte kommer att finnas några.
Matningarna i rummen kommer in i takdosorna även det efter inrådan bla i tråden, men det spelar mindre roll för mej och elektrikern eftersom vi är 195 cm och 193 cm långa så det är nog jobbigare att krypa utmed golvet än att sträcka på sig mot en takdosa.
Någon renovering eller felsökning kommer troligtvis inte inträffa under dom åren jag har kvar att bo/leva i hus.
Matningarna i rummen kommer in i takdosorna även det efter inrådan bla i tråden, men det spelar mindre roll för mej och elektrikern eftersom vi är 195 cm och 193 cm långa så det är nog jobbigare att krypa utmed golvet än att sträcka på sig mot en takdosa.
Någon renovering eller felsökning kommer troligtvis inte inträffa under dom åren jag har kvar att bo/leva i hus.
Nja, Vet inte om jag skulle tillämpa detta.K KenNo skrev:Därför att du slipper att åkomsten till kopplingsdosorna försvinner eller begränsas.
Det är inte roligt att behöva börja demontera för att kunna komma åt en dosa som hamnat bakom något. Har man erfarenhet med privatkunder så vet man att dessa inte vanligtvis är införstådda i el. Så att behöva demontera skåpen i köket för att komma åt en dosa som sitter bakom något är varesig något dom förstår eller uppskattar.
Vi har alla våra preferenser här, jag har inte hävdat att det jag fått lära mig är det absolut bästa sättet. Alla filosofier har sin charm, men eftersom jag jobbat mycket med felsökning och reparation i min ungdom och även suttit på en industriell underhållsavdelning så ser jag servicevänlighet med lite andra ögon.
Låt oss tänka logiskt kring det här, du går in med matande i din kopplingsdosa och detta bli en spridningsplint till allting i rummet.
När något slutar fungera och man öppnar denna dosa så vet man inte ens vilken av ledarna som går till vad.
Man kan börja med att koppla loss allt och sedan leta upp inkommande, har man sendan tre eller fyra eller fler ledare som går någon annanstans så får man börja med uteslutningsmetoden, och börja summra dom olika kablarna och detta tar sin tid.
Kopplar man däremot sin anläggning i en snygg slinga, så vet man att felet är mellan två komponenter. Och det går snabbare för att det är bara en slinga som man behöver följa upp.
Sedan är sannolikheten att någon tapetserar in en brytare eller uttag nästintill obefintlig.
Men kopplingsdosor har givetvis sin plats, på en stege i undertak i någon korridor där en grupp behöver smita in till något damsugaruttag så är det givetvis den bästa lösningen. Men i privata bostäder gillar jag dom inte, men i sista änden är det kunden som får betala.
Jag säger inte att detta är hur man alltid ska göra när man installerar, men för infällda installationer så har jag blivit vän med tankesättet.
Då knackar jag hellre fram nån kopplingsdosa som nån kanske tapetserat över, stor sannolikhet att dessa sitter ovanför strömbrytare vid dörr ca 220cm över golv. Om man däremot gör med matningen till denna dosa eller till takdosan. Man slipper ju gissa sig fram hur den som installerat tänkt med det du säger om nån slinga med början i ett vägguttag.
Sen finns det ju tillfällen då man går med matningen till uttag först, och det kan vara när matningen dras i golvet, men då blir det ju Matning->VU->strömställare->kopplingsdosa/takdosa. Sen utgår man därifrån.
Det är ju mera logiskt att felsöka eller förstå denna installationen än nån som börjat med matningen i ett av vägg uttagen. Oftast så ser man och kan gissa sig till var rören går i taket, och har man lite fönsterlampor och ett par vägguttag blir det inte så svårt.
Jag bedömer att eventuell felsökningen blir relativt enkel om man har ritningar. Om någon framtida ägare slarvar bort ritningarna så är det hans problem med att felsöka eller betala någon som gör det.
Jag kan inte förutspå alla situationer som eventuellt kommer att ske i framtiden och känner att det är liksom inte min huvudvärk.
Jag kan inte förutspå alla situationer som eventuellt kommer att ske i framtiden och känner att det är liksom inte min huvudvärk.
Nya funderingar
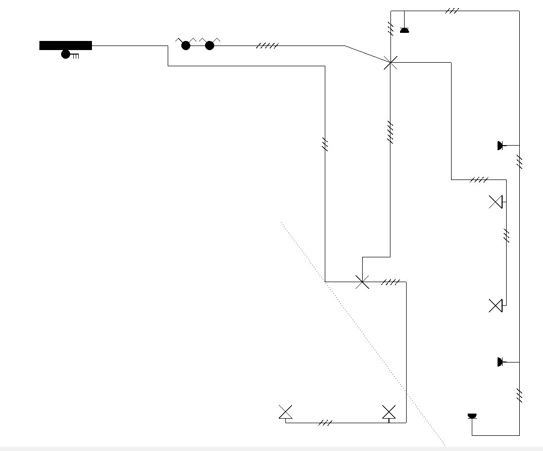
Hur, kan och får man om möjligt dra enligt följande
Dvärgbrytare
Fas
Smartbrytare
Fas och tändtråd till
Apparatdosa med vanlig brytare
Tändtråd
Armatur
Hur, kan och får man om möjligt dra enligt följande
Dvärgbrytare
Fas
Smartbrytare
Fas och tändtråd till
Apparatdosa med vanlig brytare
Tändtråd
Armatur
Hobbyelektriker
· Värmland, Molkom
· 26 137 inlägg
Jag ser inga problem med det. Man får förgrena en gruppledning som man vill med timer, strömbrytare osv som ger flera tändtrådar i samma rör.
Enda regeln är att det ska vara en trädstruktur, utan genvägar mellan grenarna.
Enda regeln är att det ska vara en trädstruktur, utan genvägar mellan grenarna.
Klicka här för att svara
Liknande trådar
-
Vilket alternativ bör väljas gällande ny avloppsanläggning
Fritidshus -
Syllar & Kallförråd - Vilket alternativ rekommenderas?
Byggmaterial & Byggteknik -
Vilket alternativ för placering av hus och garage tycker ni är bäst?
Arkitekter, Arkitektritat & Extern design -
Vilket belysningsalternativ hade ni valt?
Teknik -
Ska bygga till en fritidshus: vilket alternativ är bäst?
Lösvirke & Timmerhus


