13 346 läst ·
54 svar
13k läst
54 svar
Nätverk och eluttag i elskåp
J JSten skrev:
Intressant val av hårdvara. Men hur får ni ut datan från RJ12 porten? Någon guide man kan följa?philsson87 skrev:
Ett annat sätt att komma ut ur plåtskåpet om man skall längre än 3 meter. En P1 extender.
https://www.2-wire.net/en/product/p1-port-extender/
https://www.2-wire.net/en/product/p1-port-extender/
Tja, vad tokigt eller rent galet knasigt det blir att ansluta sig till P1 porten på ett bra sätt. P1 extendern känns väl som en onödig produkt, men kanske ändå löser någons problem. Säkerhetsmässigt pluspoäng dock.MathiasS skrev:
Men visst, en längre sladd och någon vattenskyddad plastkapsling så är det löst.
Mina tankar / alternativ.
1) Wi-Fi genom 5 väggar + plåtskåpet på fasaden.
2) Sätta upp en Accesspunkt i garaget?
3) Sätta en egen elcentral för garaget och ev elbilsladdare i garaget och sätta P1 läsaren där.
4) P1 läsare med ethernet, Ej i lager: https://www.zuidwijk.com/product/p1-reader-ethernet/
5) Ta upp hål och sätta en Liten plastdosa på insidan väggen bakom mätarskåpet.
6) Bygga något eget
a) som använder de gamla teletrådarna (2 par) som finns i mätarskåpet som går till lämplig plats
b) Arduino Ethernet
https://github.com/psvanstrom/esphome-p1reader tror detta är projektet jag följdeS Sp1nd3l skrev:
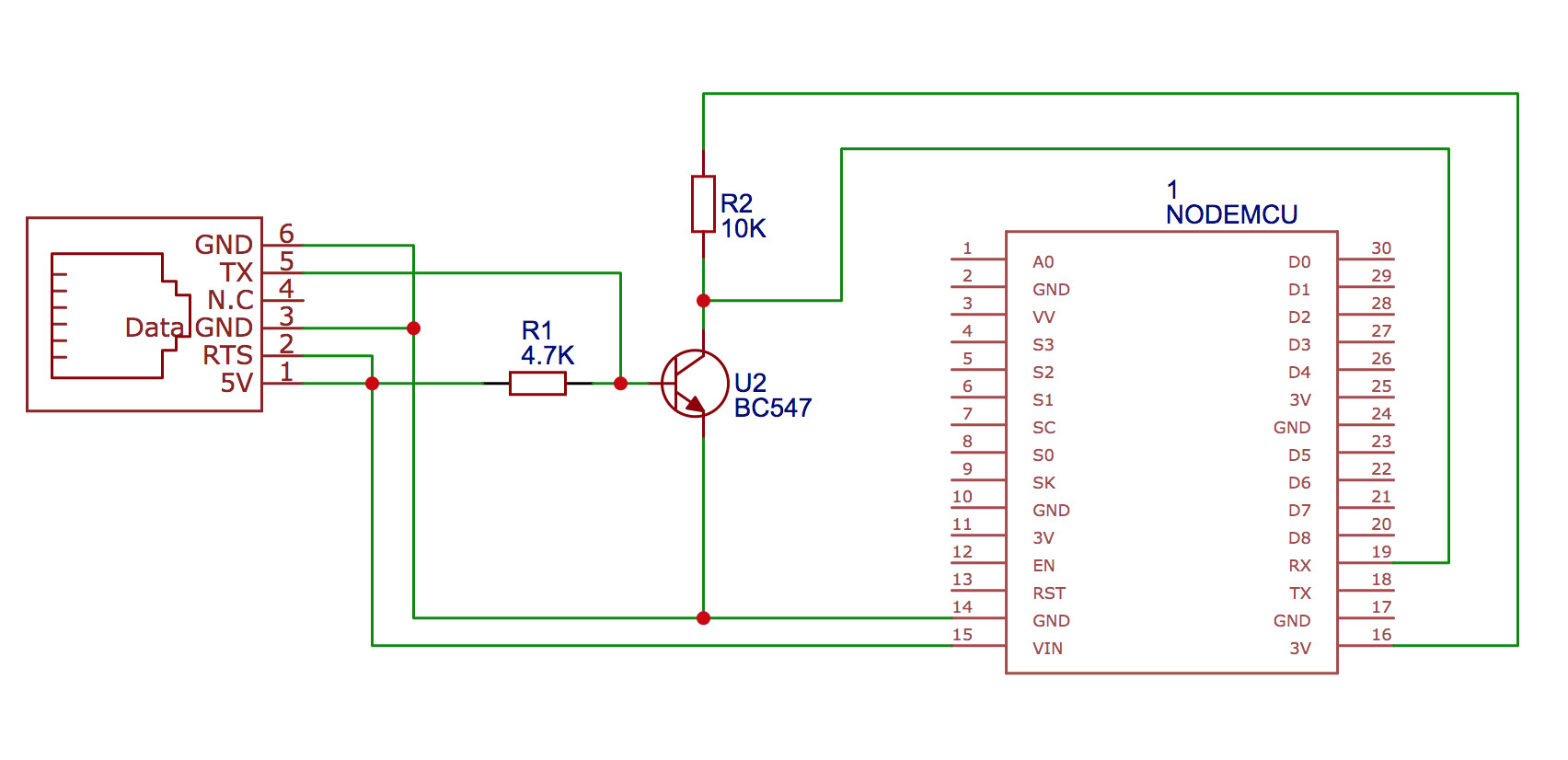
Jag skippade transistorn och resistorerna för logiska nivån och bara kopplade pang på (esp'n har 3.3V logic men min erfarenhet är att de tål 5V och de är billiga om de skulle gå sönder). Sen har jag satt en kondensator på 1000uF för att stabilisera lite. Vissa har haft problem med att den fryser vid boot och kan tänka mig att det hjälper.
Finns andra projekt med mqtt till ex (går ju köra mqtt via esphome också ifs).
Jag har ett hemmasnickrat kretskort sedan tidigare som jag använder för att koppla upp onewire termometrar (ds18b20) så att jag kan logga dem. Har 20-30 sensorer liggandes lite här och var i huset, och kanske 8 esp8266 som kopplar upp dessa. Så jag återanvände det kretskortet och la på en krets som inverterar signalen till vanlig uart (likt bilden i @philsson87 inlägg). Som grädde på mosen skrev jag egen firmware (eller snarare anpassade tidigare för temperaturloggning). Definitvt inte den enklaste metoden, utan den lösningen som @philsson87 länkar till är bättre. Men om man vill sätta sig in i esp8266 programmering så är det en bra start.S Sp1nd3l skrev:
Om du inte redan har sett den så kan jag rekommendera denna tråden, https://www.byggahus.se/forum/threa...ort-han-port-manga-namn-verkar-florera.384608.
Just ja. Transistorn inverterar signalen också. Men detta kan göras i mjukvara (i mitt fall). Så bara raka kablar emellan, riktigt enkelt med andra ord och man behöver inte kunna något om programmering.J JSten skrev:Jag har ett hemmasnickrat kretskort sedan tidigare som jag använder för att koppla upp onewire termometrar (ds18b20) så att jag kan logga dem. Har 20-30 sensorer liggandes lite här och var i huset, och kanske 8 esp8266 som kopplar upp dessa. Så jag återanvände det kretskortet och la på en krets som inverterar signalen till vanlig uart (likt bilden i @philsson87 inlägg). Som grädde på mosen skrev jag egen firmware (eller snarare anpassade tidigare för temperaturloggning). Definitvt inte den enklaste metoden, utan den lösningen som @philsson87 länkar till är bättre. Men om man vill sätta sig in i esp8266 programmering så är det en bra start.
Om du inte redan har sett den så kan jag rekommendera denna tråden, [länk].
Har också gjort precis som du med intern pullup och invertering aktiverad i mjukvaran, TX från P1 porten kopplad direkt till RX på ESP'n. Vill dock bara påpeka att man med denna koppling inte utsätter RX ingången på ESP'n för +5V eftersom P1 portens TX utgång bara består av en transistor mot GND. Vill man använda en extern pullupresistor istället för den interna så skulle jag koppla den mot 3.3V.philsson87 skrev:
[länk] tror detta är projektet jag följde
Jag skippade transistorn och resistorerna för logiska nivån och bara kopplade pang på (esp'n har 3.3V logic men min erfarenhet är att de tål 5V och de är billiga om de skulle gå sönder). Sen har jag satt en kondensator på 1000uF för att stabilisera lite. Vissa har haft problem med att den fryser vid boot och kan tänka mig att det hjälper.
Finns andra projekt med mqtt till ex (går ju köra mqtt via esphome också ifs).
Kondensator 1000uF har jag också satt dit på matningen från P1 porten till ESP'n (DVS mellan +5V och GND) då den inte alltid lyckades boota upp från början.
Okej nice. Kanske jag som mindes dåligt. Kollade inte så noga på schemat nu när jag postade det och antog att det var en logikomvandlare då de är ganska vanligt. Har kört tonvis med projekt genom åren med blandad 5V logik mot esp8266/32 utan några omvandlare. Enklast är att prova först och byta esp om en IO ryker. Men så långt har jag alltid klarat mig bra, även på raspberry pi (som är lite tråkigare och dyraste att förstöra).E ErikAdolfsson skrev:Har också gjort precis som du med intern pullup och invertering aktiverad i mjukvaran, TX från P1 porten kopplad direkt till RX på ESP'n. Vill dock bara påpeka att man med denna koppling inte utsätter RX ingången på ESP'n för +5V eftersom P1 portens TX utgång bara består av en transistor mot GND. Vill man använda en extern pullupresistor istället för den interna så skulle jag koppla den mot 3.3V.
Kondensator 1000uF har jag också satt dit på matningen från P1 porten till ESP'n (DVS mellan +5V och GND) då den inte alltid lyckades boota upp från början.
Tack för tipset! Hittade det här röret vid VVB som jag är rätt säker på är samma tomma rör som finns i elskåpet. Blir att prova med dragfjäder imorgon, men det ser lovande ut! Då kommer jag dra en RJ12 kabel och montera ett uttag här, som sedan Raspberry Pi:n kommer sitta i närheten och hämta ut datan från.J JSten skrev:Satt i samma sits, fick ny mätare för något år sedan, med P1-port, samt hade ett tomt VP rör i elskåpet. Gjorde anläggningen strömlös och körde in en dragfjäder. Sedan fick sambon lyssna inne i huset var den tog vägen. I vårt fall avslutades röret bakom VVB. Huset är byggt 80, så tanken var nog att VVB skulle kunna styras från mätaren eller liknande.
Försök #1 med dragfjäder gick inget vidare. Skulle gissa på att jag kom 15–20 meter innan det tog stopp någonstans. Oklart vart det där VP-röret tar vägen egentligen. Spontant känns det som att det drog rakt upp till vinden? (Det är ett suterränghus). Nästa försök kanske blir att försöka att dra från elskåpet i stället för inifrån. Och kanske ta bort höljet på proppskåpet...
Ja, dragfjädern (av stål) är nog bara max 15 meter. Så det är mindre än 15 meter innan det tar stopp.E elmont skrev:
Provade utifrån idag, stängde av strömmen och tog bort höljet på proppskåpet. Den verkar inte gå dit i alla fall. Men till slut tar det stopp någonstans.
En teori:
Förut hade vi teleuttag i huset, seriekopplade. En par av dessa är ersatta av nya nätverkssuttag. Det sista uttaget (i ett sovrum) tog vi bort helt eftersom det ändå inte gick dra nätverk dit (pga. rören är seriekopplade och rören är för smala för att kunna ha fler än två cat6 kablar samtidigt).
Däremot finns det ett tomt rör på sista uttaget, som går vidare någonstans. Funderar på om de förr i tiden tänkte att elmätaren ev. skulle koppla upp sig på telenätet för att rapportera hem förbrukningen?
Provade med dragfjädern av stål men den tar stopp nästan direkt (röret går nedåt så tror att det är en kraftigt böjd skarv. Fjäder av nylon gick vidare, men den är bara 10 meter och når inte fram till sin slutdestination.
Låter det rimligt med att det kan vara förberett för en telekabel till elmätaren? Och är det då rimligt att det isåfall skulle kopplats på från "sista telejacket" i huset? I vårt fall är sista telejacket längst ifrån elskåpet, så det kanske är det som gör det lite tokigt.

