Hej bästa Byggahus.se!
Det har uppstått sprickor i vår nya betongplatta på mark med vattenburen golvvärme.
Imorse fick vi i betongen, slipades med maskin någon timme senare och väldigt lite bevattning gjordes. Det var en riktigt varm sommardag idag och solen låg rakt på plattan.
Jag frågade om inte bevattning ska göras för att slippa sprickor, "det är en extra hård betong vi använder, men du kan göra det 30min imorgon kväll" sa grundläggaren.
NU samma kväll upptäcker jag en massa sprickor!
Är detta ett allvarligt fel?
Skulle bevattning ha hjälpt?
Vad skulle ni göra?
Tack så mycket för hjälp!!!
Här är min tidigare tråd om samma husgrund:
https://www.byggahus.se/forum/threads/bilder-husgrund-till-attefallshus.297507/
Det har uppstått sprickor i vår nya betongplatta på mark med vattenburen golvvärme.
Imorse fick vi i betongen, slipades med maskin någon timme senare och väldigt lite bevattning gjordes. Det var en riktigt varm sommardag idag och solen låg rakt på plattan.
Jag frågade om inte bevattning ska göras för att slippa sprickor, "det är en extra hård betong vi använder, men du kan göra det 30min imorgon kväll" sa grundläggaren.
NU samma kväll upptäcker jag en massa sprickor!
Är detta ett allvarligt fel?
Skulle bevattning ha hjälpt?
Vad skulle ni göra?
Tack så mycket för hjälp!!!
Här är min tidigare tråd om samma husgrund:
https://www.byggahus.se/forum/threads/bilder-husgrund-till-attefallshus.297507/
Om du kontaktar betongleverantören så får du förmodligen svaret;
Du skulle vattnat med en gång och rikligt.
Exakt samma hände mig och svaret var som ovan, men att det var ytsprickor som inte var farliga för hållfastheten.
Bara att konstatera att mitt hus står kvar ännu efter 9 år så förmodligen var betongleverantören svar korrekt.
Du skulle vattnat med en gång och rikligt.
Exakt samma hände mig och svaret var som ovan, men att det var ytsprickor som inte var farliga för hållfastheten.
Bara att konstatera att mitt hus står kvar ännu efter 9 år så förmodligen var betongleverantören svar korrekt.
Hej Roland!roland53 skrev:
Om du kontaktar betongleverantören så får du förmodligen svaret;
Du skulle vattnat med en gång och rikligt.
Exakt samma hände mig och svaret var som ovan, men att det var ytsprickor som inte var farliga för hållfastheten.
Bara att konstatera att mitt hus står kvar ännu efter 9 år så förmodligen var betongleverantören svar korrekt.![]()
Jag frågade grundläggaren om man inte ska vattna, han sa nej, "det här är extra hård betong". Tyvärr ser vi ju en gång till hur ett gott sunt förnuft är det rätta. Grr. Betongleverantören har jag ingen kontakt med.
Frågan är om man ska få betongen besiktigad nu eller om man ska betala fullt och se glad ut.
Tack så jättemycket för hjälpen.
För att inte göra dig besviken så ställ in dig på att det inte finns något att hämta i ersättning, men frågan är fri.
Det är nog betongleverantören som ska garantera kvaliteten men hur ska du kunna bevisa att du fått beställd kvalitet och hur ska du kunna bevisa att du har efterbehandlat korrekt?
Hur ska du kunna bevisa att gjutaren muntligen sagt att hur det ska vattnas?
Svaret jag fick är att alla plattor får ytsprickor och att dom inte är särskilt djupa eller har någon betydelse för hållfastheten.
Finns det ingen betongkunnig på BH som kan förklara hur det ligger till?
Det är nog betongleverantören som ska garantera kvaliteten men hur ska du kunna bevisa att du fått beställd kvalitet och hur ska du kunna bevisa att du har efterbehandlat korrekt?
Hur ska du kunna bevisa att gjutaren muntligen sagt att hur det ska vattnas?
Svaret jag fick är att alla plattor får ytsprickor och att dom inte är särskilt djupa eller har någon betydelse för hållfastheten.
Finns det ingen betongkunnig på BH som kan förklara hur det ligger till?
Hej Roland!roland53 skrev:
För att inte göra dig besviken så ställ in dig på att det inte finns något att hämta i ersättning, men frågan är fri.
Det är nog betongleverantören som ska garantera kvaliteten men hur ska du kunna bevisa att du fått beställd kvalitet och hur ska du kunna bevisa att du har efterbehandlat korrekt?
Hur ska du kunna bevisa att gjutaren muntligen sagt att hur det ska vattnas?
Svaret jag fick är att alla plattor får ytsprickor och att dom inte är särskilt djupa eller har någon betydelse för hållfastheten.
Finns det ingen betongkunnig på BH som kan förklara hur det ligger till?
Det är egentligen inte mitt ansvar om betongkvalitén är bra eller inte.
Jag har köpt min produkt av en grundläggare som vi skrivit avtal med att få en komplett husgrund levererad i gott skick. Är den inte i gott skick eller väldigt taskigt gjord så skulle man kunna dra detta vidare till ARN och sedan tingsrätten för att få ersättning eller grunden gjord på nytt. Ifall man bevisar detta med hjälp av en eller flera besiktningsmän.
Vi får se hur det utvecklar sig, om det spricker mycket mer eller inte.
Just nu verkar det inte vara så jättefarligt, vattnar 3 gånger om dagen och håller den täckt med pressening.
Tack!!!
Nja, frågan är väl; kan detta anses som normalt eller inom toleransen med små sprickor?
För på bilden ser det ut som små torksprickor?
Dom blir väl inte större för varje dag utan dom uppstod väl vid betongens bränning det första eller dom första dygnen?
För på bilden ser det ut som små torksprickor?
Dom blir väl inte större för varje dag utan dom uppstod väl vid betongens bränning det första eller dom första dygnen?
Bra skrift. Som också belyser att det är timmarna precis efter gjutning som är viktiga. Sedan spelar det ingen roll hur mycket man vattnar oftast bara ett slöseri på vatten.
Och torrsprickor i ett hus gör i princip ingenting då man i regel lägger någon form av ytskikt. Däremot tråkigt i en yta som skall vara bara betong tex. i ett garage.
Och torrsprickor i ett hus gör i princip ingenting då man i regel lägger någon form av ytskikt. Däremot tråkigt i en yta som skall vara bara betong tex. i ett garage.
de är inga torksprickor eller krympsrickor på bilderna, de ser man ju tydligt.
De är sättsprickor, hade varit otroligt enkelt att åtgärda när man efterbehandlade plattan.
De är ingen fara och är bara ytliga och behöver inte åtgärdas om de är en villa men ett annat ytskickt ovan som jag antar att de är i detta fallet.
Hade de varit ett garage eller liknande kan de vara lite värre men marginellt.
krympsprickor och torksprickor är värre men de är de inte
De är sättsprickor, hade varit otroligt enkelt att åtgärda när man efterbehandlade plattan.
De är ingen fara och är bara ytliga och behöver inte åtgärdas om de är en villa men ett annat ytskickt ovan som jag antar att de är i detta fallet.
Hade de varit ett garage eller liknande kan de vara lite värre men marginellt.
krympsprickor och torksprickor är värre men de är de inte
självklart är de viktigt att vattna mer än bara några timmar, du ska vattna i dagar gärna veckor beroende på betongklassR RoBo skrev:Bra skrift. Som också belyser att det är timmarna precis efter gjutning som är viktiga. Sedan spelar det ingen roll hur mycket man vattnar oftast bara ett slöseri på vatten.
Och torrsprickor i ett hus gör i princip ingenting då man i regel lägger någon form av ytskikt. Däremot tråkigt i en yta som skall vara bara betong tex. i ett garage.
Hej Hul!H hul skrev:de är inga torksprickor eller krympsrickor på bilderna, de ser man ju tydligt.
De är sättsprickor, hade varit otroligt enkelt att åtgärda när man efterbehandlade plattan.
De är ingen fara och är bara ytliga och behöver inte åtgärdas om de är en villa men ett annat ytskickt ovan som jag antar att de är i detta fallet.
Hade de varit ett garage eller liknande kan de vara lite värre men marginellt.
krympsprickor och torksprickor är värre men de är de inte
Du verkar veta vad du pratar om, googlade lite och upptäckte att det är sättsprickor som du säger!
Efter ca 4-5 timmar såg man sprickorna.
Vad beror dessa sprickor på?
Tack.

swealp skrev:
Sättsprickor är väldigt lätt att urskilja eftersom de uppträder efter ett par timmar och har en tydlig orientering, vilket man ser väldigt bra på dina bilder.
Sprickorna följer kantbalkar, rör, armering etc.
Sprickorna är oftast små och aldrig genomgående så ingen fara om de är inomhus.
Sprickorna uppstår för att de helt enkelt sätter sig kringgår underliggande konstruktion i detta fallet armering.
Väldigt lätt att undvika sprickorna, direkt när de uppstår går du på plattan och glättar ytan så arbetar du ihop sprickorna.
förövrigt så är plastiska krympsprickor och temperatursprickor orienterade huller om buller
Tack så mycket hul!
Jag sökte lite på internet, här är vad jag hittade:
Källa:
https://www.theseus.fi/bitstream/ha...g av sprickvidd for betongbalk.pdf?sequence=1
2.2 Sättsprickor
När en ny gjuten betong härdar sätter den sig alltid, detta beror på att finmaterialet i betongen inte klarar av att hålla kvar allt vatten. Vattnet pressas uppåt när de tyngre beståndsdelarna sjunker. På de ställen var betongen är sättningsförhindrad t.ex. vid armeringsjärn eller vid sektionsövergångar kan sprickor uppstå. Sättsprickornas djup är oftast rätt litet men bredden på sprickorna kan bli upp till 5 mm. (Johansson & Johansson, 2008) En illustration över var sättsprickor uppkommer visas i figur 3. Figur 3. Sättsprickor. ( Aronsson & Larsson, 2007)
2.2.1 Plastiska sättsprickor
Plastiska sättsprickor orsakas på samma sätt som sättsprickor av att vattnet avdunstar snabbt och materialet i betongen sätter sig men rörelsen förhindras av till exempel armering. De plastiska sättsprickorna kan bli större av att betongen krymper ytterligare under torkningen och på så sätt bli synligare. Dessa sprickor tenderar att bildas längs med armeringen och kan orsaka allvarlig korrosion. (Andrews-Phaedonos, 2010) Man kan förhindra bildning av plastiska krympsprickor genom att försäkra sig om att betongen har ett lämpligt vattencement tal, vilket gör det lätt att vibrera betongen och få den så kompakt som möjligt. Även formarna måste vara stabila och styva så att de inte ger efter. (Andrews-Phaedonos, 2010)
2.3 Krympsprickor
Enda sättet att undvika krympsprickor på är att minska på själva krympningen genom att välja rätt betongkvalitet och – konsistens. Med krymparmering kan man inte undvika dylika sprickor, men man kan styra sprickornas storlek och fördelning. (Leskelä, 2005) Krympsprickor kan uppstå om man låter en ny gjuten konstruktion torka för snabbt. En plastisk krympning kan uppstå till följd av den snabba uttorkningen vilket kan leda till att sprickor bildas. Sprickvidderna kan ha stor variation och de kan spricka åt många olika håll. (Johansson & Johansson, 2008). Denna typ av sprickor är speciellt viktig att behärska i golvplattor. För att uttorkningen skall gå så långsamt som möjligt kan man täcka in betongen med plast eller en filt med hög vattenkvarhållande förmåga. Man skall undvika att vattna betongen för det förlänger torktiden och starten för inomhusarbeten. (Johansson & Johansson, 2008)
2.3.1 Plastiska krympsprickor
Tidsrymden innan cementen börjar reagera i färsk betong är mycket kort. Betongmassans egenskaper är då mycket annorlunda än när betongen börjar härda. Vattnet som finns i betongmassan är i detta skede inte bundet och kan mycket lätt avdunsta till omgivningen. (Cementa, 2015) Oavsett årstid finns det alltid risk för krympsprickor. Den avgörande faktorn när det gäller krympning är hur mycket vatten som avgår från betongen och hur snabbt. Detta styrs främst av skillnaden mellan temperatur och fuktighet i luften och betongmassan. Det idealiska förhållandet är att betongen och luften har samma temperatur och att det är vindstilla. Detta sker dock mycket sällan. (Cementa, 2015) Plastiska krympsprickor orsakas när vattnet avdunstar från den ny gjutna plastiska betongen. Detta ger upphov till sammandragande krafter och en volymminskning. Störst risk för sprickor är när temperaturen är hög och det är ett varmt och torrt klimat och avdunstningshastigheten är för hög. Men det finns även risk för plastiska krympsprickor om vädret är kallt och betongen är varm. (Löfgren, 2016) Dessa sprickor är ofta stora (> 1 mm) och kan vara genomgåendegenom hela konstruktionen. Sprickorna uppträder inom några timmar och uppmärksammas oftast dagen efter gjutningen. För att undvika att plastiska krympsprickor skall uppstå skall man skydda betongen, välja en betong med trög konsistent, hög stenhalt och låg vattenhalt. (Löfgren, 2016) Ett betongrecept med hög andel finmaterial har större benägenhet att spricka om man inte skyddar den ny gjutna betongen genast och noga. Även tillsatsmedel som skall hålla betongen färsk längre kan ge ökad risk för sprickning och särskilt i kombination med nedkylning. Detta för att när betongens färska period förlängs, förlängs också tiden när obundet vatten kan avdunsta. (Cementa, 2015)
2.4 Temperatursprickor
Det finns två slags temperatursprickor, ytsprickor och genomgående sprickor. Ytsprickor uppstår när temperaturskillnaden mellan konstruktionens yta och inre delar blir för stor, medan genomgående sprickor kan bildas när temperaturförändringar i omgivningen förekommer samtidigt som betongen är rörelseförhindrad vilket orsakar inre tvångskrafter. (Johansson & Johansson, 2008) Temperatursprickor kan delas upp i två kategorier beroende på inom vilken fas de har bildats. När den nygjutna betongens temperatur ökar på grund av hydration kallas fasen för expansionsfas. När den nygjutna betongen börjar svalna kallas fasen för kontraktionsfas. (Andersson, 2015). Ett diagram över när de olika sprickorna uppkommer vinns i figur 7.
När konstruktionens yta svalnar för att bli i samma temperatur som sin omgivning och innertemperaturen i betongen ökar på grund av att cementreaktionen avger värme kan ytsprickor bildas. När det sker som ovan nämnt bildas dragspänningar i ytan och tryckspänningar i mitten och när spänningarna överskrider betongens draghållfastheter spricker betongen. Ytsprickor förekommer oftast i konstruktioner som är grövre än 0,7 m, sprickorna är oregelbundna och relativt små (0,01-0,1 mm) och blir sällan djupare än 50 mm. (Johansson & Johansson, 2008) Illustration om var ytsprickor uppkommer finns i figur 7. Genomgående sprickor kan även förekomma om betongen svalnar för snabbt efter härdning. När betongen svalnar sker en relaxion som minskar dragspänningarna som uppstår i konstruktionen på grund av krympning. Om betongen svalnar alltför snabbt hinner inte relaxionen ske i samma utsträckning och en genomgående spricka uppstår. Genomgående sprickor förekommer oftast i grova konstruktioner så som dammar. Men om betongen är rörelseförhindrad kan det även ske i konstruktioner med tjockleken 150-200 mm. Oftast uppkommer sprickorna vinkelrätt mot längdriktningen av konstruktionen. (Johansson & Johansson, 2008)
2.5 Krackelering
Krackelering är normalt endast ett estetiskt problem. När en betong krackelerar bildas ett sprickmönster på ytan av betongen. Sprickorna uppkommer på grund av att dragspänningar bildas av temperaturvariationer och krympning i betongen närmast ytan. Sprickmönstret som uppstår är ett oregelbundet mönster med varierande kant längd. Krackelering syns lättast på släta betongytor. ( Aronsson & Larsson, 2007). Bild på hur en krackelerad yta kan se ut finns i figur 8.
2.6 Sprickor orsakade av formar
Om formarna rör sig efter att betongen har börjat stelna men inte hunnit härda tillräckligt för att kunna bära upp sin egen vikt, kan det orsaka sprickor. Formarna måste lämnas kvar tills betongen härdat så pass mycket att den han bära upp sin egen vikt. Formarna bör även vara tillräckligt starka för att undvika att de böjs ut. (Andrews-Phaedonos, 2010)
I figur 9. visas i vilket skede olika sprickor bildas. Speciellt i golv och i samband med större gjutningar spelar de första dygnen en mycket stor roll. Det är viktigt att se till att uttorkningen inte sker för snabbt. Då byggnaden tas i bruk kan sprickor på grund av yttre laster uppstå. Storleken på dessa kan styras med olika metoder. Detta arbete koncentrerar sig på dessa senare typer av sprickor.
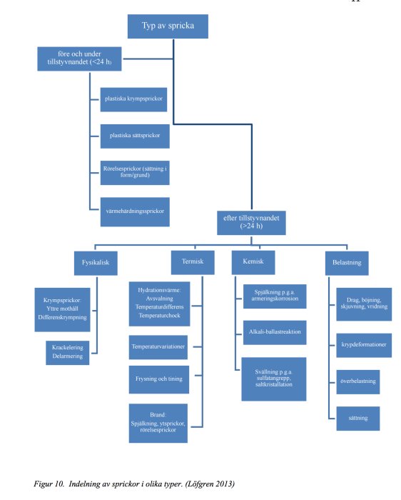
Diagrammet här nedan visar olika typer av sprickor och orsakerna till dessa. I kolumnen längst till höger nämns sprickning på grund av belastning. Av dessa fall är sprickning på grund av moment och tvärkraft vanligt förekommande. Med formler kan sprickvidden uppskattas tillräckligt noggrant.
Jag sökte lite på internet, här är vad jag hittade:
Källa:
https://www.theseus.fi/bitstream/ha...g av sprickvidd for betongbalk.pdf?sequence=1
2.2 Sättsprickor
När en ny gjuten betong härdar sätter den sig alltid, detta beror på att finmaterialet i betongen inte klarar av att hålla kvar allt vatten. Vattnet pressas uppåt när de tyngre beståndsdelarna sjunker. På de ställen var betongen är sättningsförhindrad t.ex. vid armeringsjärn eller vid sektionsövergångar kan sprickor uppstå. Sättsprickornas djup är oftast rätt litet men bredden på sprickorna kan bli upp till 5 mm. (Johansson & Johansson, 2008) En illustration över var sättsprickor uppkommer visas i figur 3. Figur 3. Sättsprickor. ( Aronsson & Larsson, 2007)
2.2.1 Plastiska sättsprickor
Plastiska sättsprickor orsakas på samma sätt som sättsprickor av att vattnet avdunstar snabbt och materialet i betongen sätter sig men rörelsen förhindras av till exempel armering. De plastiska sättsprickorna kan bli större av att betongen krymper ytterligare under torkningen och på så sätt bli synligare. Dessa sprickor tenderar att bildas längs med armeringen och kan orsaka allvarlig korrosion. (Andrews-Phaedonos, 2010) Man kan förhindra bildning av plastiska krympsprickor genom att försäkra sig om att betongen har ett lämpligt vattencement tal, vilket gör det lätt att vibrera betongen och få den så kompakt som möjligt. Även formarna måste vara stabila och styva så att de inte ger efter. (Andrews-Phaedonos, 2010)
2.3 Krympsprickor
Enda sättet att undvika krympsprickor på är att minska på själva krympningen genom att välja rätt betongkvalitet och – konsistens. Med krymparmering kan man inte undvika dylika sprickor, men man kan styra sprickornas storlek och fördelning. (Leskelä, 2005) Krympsprickor kan uppstå om man låter en ny gjuten konstruktion torka för snabbt. En plastisk krympning kan uppstå till följd av den snabba uttorkningen vilket kan leda till att sprickor bildas. Sprickvidderna kan ha stor variation och de kan spricka åt många olika håll. (Johansson & Johansson, 2008). Denna typ av sprickor är speciellt viktig att behärska i golvplattor. För att uttorkningen skall gå så långsamt som möjligt kan man täcka in betongen med plast eller en filt med hög vattenkvarhållande förmåga. Man skall undvika att vattna betongen för det förlänger torktiden och starten för inomhusarbeten. (Johansson & Johansson, 2008)
2.3.1 Plastiska krympsprickor
Tidsrymden innan cementen börjar reagera i färsk betong är mycket kort. Betongmassans egenskaper är då mycket annorlunda än när betongen börjar härda. Vattnet som finns i betongmassan är i detta skede inte bundet och kan mycket lätt avdunsta till omgivningen. (Cementa, 2015) Oavsett årstid finns det alltid risk för krympsprickor. Den avgörande faktorn när det gäller krympning är hur mycket vatten som avgår från betongen och hur snabbt. Detta styrs främst av skillnaden mellan temperatur och fuktighet i luften och betongmassan. Det idealiska förhållandet är att betongen och luften har samma temperatur och att det är vindstilla. Detta sker dock mycket sällan. (Cementa, 2015) Plastiska krympsprickor orsakas när vattnet avdunstar från den ny gjutna plastiska betongen. Detta ger upphov till sammandragande krafter och en volymminskning. Störst risk för sprickor är när temperaturen är hög och det är ett varmt och torrt klimat och avdunstningshastigheten är för hög. Men det finns även risk för plastiska krympsprickor om vädret är kallt och betongen är varm. (Löfgren, 2016) Dessa sprickor är ofta stora (> 1 mm) och kan vara genomgåendegenom hela konstruktionen. Sprickorna uppträder inom några timmar och uppmärksammas oftast dagen efter gjutningen. För att undvika att plastiska krympsprickor skall uppstå skall man skydda betongen, välja en betong med trög konsistent, hög stenhalt och låg vattenhalt. (Löfgren, 2016) Ett betongrecept med hög andel finmaterial har större benägenhet att spricka om man inte skyddar den ny gjutna betongen genast och noga. Även tillsatsmedel som skall hålla betongen färsk längre kan ge ökad risk för sprickning och särskilt i kombination med nedkylning. Detta för att när betongens färska period förlängs, förlängs också tiden när obundet vatten kan avdunsta. (Cementa, 2015)
2.4 Temperatursprickor
Det finns två slags temperatursprickor, ytsprickor och genomgående sprickor. Ytsprickor uppstår när temperaturskillnaden mellan konstruktionens yta och inre delar blir för stor, medan genomgående sprickor kan bildas när temperaturförändringar i omgivningen förekommer samtidigt som betongen är rörelseförhindrad vilket orsakar inre tvångskrafter. (Johansson & Johansson, 2008) Temperatursprickor kan delas upp i två kategorier beroende på inom vilken fas de har bildats. När den nygjutna betongens temperatur ökar på grund av hydration kallas fasen för expansionsfas. När den nygjutna betongen börjar svalna kallas fasen för kontraktionsfas. (Andersson, 2015). Ett diagram över när de olika sprickorna uppkommer vinns i figur 7.
När konstruktionens yta svalnar för att bli i samma temperatur som sin omgivning och innertemperaturen i betongen ökar på grund av att cementreaktionen avger värme kan ytsprickor bildas. När det sker som ovan nämnt bildas dragspänningar i ytan och tryckspänningar i mitten och när spänningarna överskrider betongens draghållfastheter spricker betongen. Ytsprickor förekommer oftast i konstruktioner som är grövre än 0,7 m, sprickorna är oregelbundna och relativt små (0,01-0,1 mm) och blir sällan djupare än 50 mm. (Johansson & Johansson, 2008) Illustration om var ytsprickor uppkommer finns i figur 7. Genomgående sprickor kan även förekomma om betongen svalnar för snabbt efter härdning. När betongen svalnar sker en relaxion som minskar dragspänningarna som uppstår i konstruktionen på grund av krympning. Om betongen svalnar alltför snabbt hinner inte relaxionen ske i samma utsträckning och en genomgående spricka uppstår. Genomgående sprickor förekommer oftast i grova konstruktioner så som dammar. Men om betongen är rörelseförhindrad kan det även ske i konstruktioner med tjockleken 150-200 mm. Oftast uppkommer sprickorna vinkelrätt mot längdriktningen av konstruktionen. (Johansson & Johansson, 2008)
2.5 Krackelering
Krackelering är normalt endast ett estetiskt problem. När en betong krackelerar bildas ett sprickmönster på ytan av betongen. Sprickorna uppkommer på grund av att dragspänningar bildas av temperaturvariationer och krympning i betongen närmast ytan. Sprickmönstret som uppstår är ett oregelbundet mönster med varierande kant längd. Krackelering syns lättast på släta betongytor. ( Aronsson & Larsson, 2007). Bild på hur en krackelerad yta kan se ut finns i figur 8.
2.6 Sprickor orsakade av formar
Om formarna rör sig efter att betongen har börjat stelna men inte hunnit härda tillräckligt för att kunna bära upp sin egen vikt, kan det orsaka sprickor. Formarna måste lämnas kvar tills betongen härdat så pass mycket att den han bära upp sin egen vikt. Formarna bör även vara tillräckligt starka för att undvika att de böjs ut. (Andrews-Phaedonos, 2010)
I figur 9. visas i vilket skede olika sprickor bildas. Speciellt i golv och i samband med större gjutningar spelar de första dygnen en mycket stor roll. Det är viktigt att se till att uttorkningen inte sker för snabbt. Då byggnaden tas i bruk kan sprickor på grund av yttre laster uppstå. Storleken på dessa kan styras med olika metoder. Detta arbete koncentrerar sig på dessa senare typer av sprickor.
Diagrammet här nedan visar olika typer av sprickor och orsakerna till dessa. I kolumnen längst till höger nämns sprickning på grund av belastning. Av dessa fall är sprickning på grund av moment och tvärkraft vanligt förekommande. Med formler kan sprickvidden uppskattas tillräckligt noggrant.



















